所属机构:住房公积金管理中心
事项类别:便民服务-办理类
法定时限:填写无误,当场办理
承诺期限:填写无误,当场办理
办理地点:以本单位公积金汇缴银行的受理地点为准
联系电话:0510-12329监督电话:0510-12345
办理时间:以本单位公积金汇缴银行的受理时间为准
收费标准:0元
- 办事指南
环节名称
| 办理内容 | 办理地点 | 办理部门 | |
|---|---|---|---|
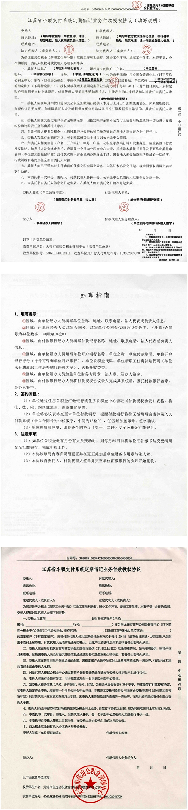
| 领取并填写表格 | 单位经办人至单位公积金汇缴银行或公积金中心领取并填写《江苏省小额支付系统定期借记业务付款授权协议》 |
汇缴银行或公积金中心 |
汇缴窗口 |
| 签订《协议》 | 将填写好的《协议》交至单位付款银行录入并盖章 | 单位付款银行 | 单位付款银行窗口 |
| 《协议》返还 | 将盖章的《协议》返还给单位公积金汇缴银行 | 公积金汇缴银行 | 单位公积金汇缴银行窗口 |
填写指南如下:

《住房公积金管理条例》(国务院令第350号修订)
第十三条 住房公积金管理中心应当在受委托银行设立住房公积金专户。
单位应当到住房公积金管理中心办理住房公积金缴存登记,经住房公积金管理中心审核后,到受委托银行为本单位职工办理住房公积金账户设立手续。每个职工只能有一个住房公积金账户。
住房公积金管理中心应当建立职工住房公积金明细帐,记载职工个人住房公积金的缴存、提取等情况。
第十四条 新设立的单位应当自设立之日起30日内到住房公积金管理中心办理住房公积金缴存登记,并自登记之日起20日内持住房公积金管理中心的审核文件,到受委托银行为本单位职工办理住房公积金账户设立手续。
单位合并、分立、撤销、解散或者破产的,应当自发生上述情况之日起30日内由原单位或者清算组织到住房公积金管理中心办理变更登记或者注 销登记,并自办妥变更登记或者注销登记之日起20日内持住房公积金管理中心的审核文件,到受委托银行为本单位职工办理住房公积金账户转移或者封存手续。
第十五条 单位录用职工的,应当自录用之日起30日内到住房公积金管理中心办理缴存登记,并持住房公积金管理中心的审核文件,到受委托银行办理职工住房公积金账户的设立或者转移手续。
单位与职工终止劳动关系的,单位应当自劳动关系终止之日起30日内到住房公积金管理中心办理变更登记,并持住房公积金管理中心的审核文件,到受委托银行办理职工住房公积金账户转移或者封存手续。
第十六条 职工住房公积金的月缴存额为职工本人上一年度月平均工资乘以职工住房公积金缴存比例。
单位为职工缴存的住房公积金的月缴存额为职工本人上一年度月平均工资乘以单位住房公积金缴存比例。
第十七条 新参加工作的职工从参加工作的第二个月开始缴存住房公积金,月缴存额为职工本人当月工资乘以职工住房公积金缴存比例。
单位新调入的职工从调入单位发放工资之日起缴存住房公积金,月缴存额为职工本人当月工资乘以职工住房公积金缴存比例。
第十八条 职工和单位住房公积金的缴存比例均不得低于职工上一年度月平均工资的5%;有条件的城市,可以适当提高缴存比例。具体缴存比例由住房公积金管理委员会拟订,经本级人民政府审核后,报省、自治区、直辖市人民政府批准。
第十九条 职工个人缴存的住房公积金,由所在单位每月从其工资中代扣代缴。
单位应当于每月发放职工工资之日起5日内将单位缴存的和为职工代缴的住房公积金汇缴到住房公积金专户内,由受委托银行计入职工住房公积金账户。
第二十条 单位应当按时、足额缴存住房公积金,不得逾期缴存或者少缴。
对缴存住房公积金确有困难的单位,经本单位职工代表大会或者工会讨论通过,并经住房公积金管理中心审核,报住房公积金管理委员会批准后,可以降低缴存比例或者缓缴;待单位经济效益好转后,再提高缴存比例或者补缴缓缴。
第二十一条 住房公积金自存入职工住房公积金账户之日起按照国家规定的利率计息。
第二十二条 住房公积金管理中心应当为缴存住房公积金的职工发放缴存住房公积金的有效凭证。
第二十三条 单位为职工缴存的住房公积金,按照下列规定列支:
(一)机关在预算中列支;
(二)事业单位由财政部门核定收支后,在预算或者费用中列支;
(三)企业在成本中列支。
很抱歉,暂无办事指南评价
很抱歉,暂无办事攻略