教育科技类知识问答
新学期收费标准
2025年秋季学期澳门新葡京博彩官网区中小学
(幼儿园)收费表
新鲜出炉
01
澳门新葡京博彩官网区公办幼儿园收费表

2025年秋季学期全市所有公办幼儿园不再收取大班儿童保育教育费;所有民办幼儿园参照当地同类型公办幼儿园收费标准减免大班儿童保育教育费。
02
澳门新葡京博彩官网区公办小学收费表

03
澳门新葡京博彩官网区公办初中收费表

04
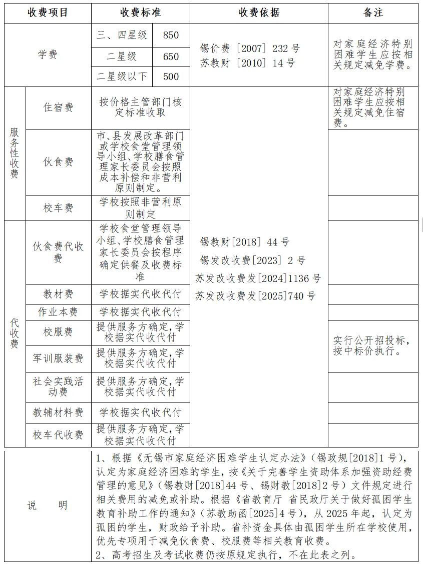
澳门新葡京博彩官网区公办普通高中收费表

05
澳门新葡京博彩官网公办中等职业学校收费表

06
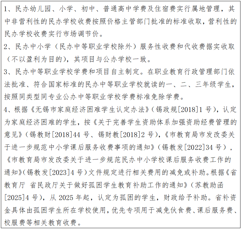
澳门新葡京博彩官网区民办中小学(幼儿园)收费说明

教育收费咨询举报投诉电话
市发展改革委咨询电话:81825031
市教育局咨询电话:68789000
市市场监督管理局举报投诉电话:12315
江阴市、宜兴市中小学(幼儿园)收费标准由江阴市、宜兴市公布。
发布日期:2025-08-30 10:32 来源:无锡教育




