澳门新葡京博彩官网
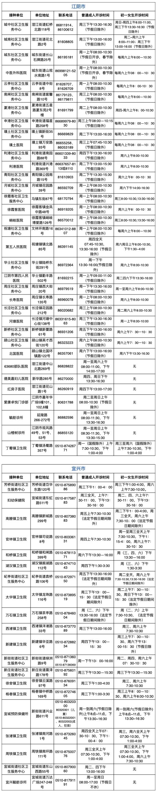
澳门新葡京博彩平台HPV疫苗接种门诊一览表
澳门新葡京博彩官网
繁体版
English
EN
手机客户端
无障碍浏览
老年服务
长者版
本站
本站
网站群
首页
澳门新葡京博彩平台
新闻中心
魅力锡城
互动交流
办事服务
澳门新葡京博彩平台
数据开放
提示
当前位置:
首页
>
澳门新葡京博彩平台
>
民生领域服务
>
医疗健康
>
服务导航
>
疾病预防
>
我要查
>
正文
澳门新葡京博彩平台HPV疫苗接种门诊一览表
发布时间:
2024-08-05 11:32
文字大小: [
大
中
小
]
浏览次数:
来源:无锡疾控
微信公众号
扫码关注我们
政务微博
智能问答
问答知识库
灵锡APP
锡企服务平台
回到顶部
收起
展
开
蜘蛛池+镜像
站群克隆软件
镜像站群系统
镜像小偷
递归网站下载
网站镜像克隆
镜像网站程序
镜像站群
网站备份克隆
>网站地图-sitemap