发布时间:2020年02月26日 文字大小: [ 大 中 小 ] 浏览次数:
| 文号 | 锡政办发〔2019〕48号 |
|---|---|
| 制发机关 | 澳门新葡京博彩官网办公室 |
| 成文日期 | 2019-09-02 09:59:01 |
| 文件状态 | 执行中 |
市政府办公室关于印发澳门新葡京博彩官网知识产权运营服
务体系建设实施方案(2019—2021年)的通知
锡政办发〔2019〕48号
各市(县)、区人民政府,市各委办局,市各直属单位:
《澳门新葡京博彩官网知识产权运营服务体系建设实施方案(2019—2021年)》已经市政府同意,现印发给你们,请认真贯彻执行。
澳门新葡京博彩官网办公室
2019 年9月2日
澳门新葡京博彩官网知识产权运营服务体系建设实施方案
(2019—2021年)
为深入实施知识产权战略,充分释放知识产权综合运用效应,促进经济创新力和竞争力不断提高,有力支撑高质量发展,根据国务院《关于新形势下加快知识产权强国建设的若干意见》(国发〔2015〕71号)和财政部办公厅、国家知识产权局办公室《关于开展2019年知识产权运营服务体系建设工作的通知》(财办建〔2019〕70号)要求,结合我市实际,制定本方案。
一、总体要求
(一)指导思想
以习近平新时代中国特色社会主义思想为指导,牢固树立新发展理念,深入实施国家知识产权战略和创新驱动发展战略,以实现知识产权引领产业转型为目标,以推动知识产权价值实现为核心,以打通知识产权运营链条为主攻方向,以释放知识产权各门类综合运用效应为纽带,突出建设重点,采取全新模式,系统推进知识产权运营服务体系建设,促进知识产权与实体产业深入融合,探索知识产权引领创新经济、品牌经济和特色产业高质量发展的全新路径。
(二)基本原则
1.战略引领,统筹规划。以知识产权强市建设为统领,将知识产权运营服务体系建设作为重要举措,统筹中央及地方财政资金与投入资源,统一规划专利、商标、版权、地理标志高质量发展。
2.市场导向,立足产业。发挥市场配置创新资源的决定性作用,坚持知识产权的市场价值取向,强化企业创新主体地位和主导作用,融合多元化运营资源,为无锡产业转型升级和新旧动能转换提供有力支撑。
3.部门协作,融合发展。用好政府和市场“两只手”,深化知识产权领域“放管服”改革,加强知识产权公共服务和市场监管,促进运营主体、金融资本、实体产业与专业服务等各要素紧密融合,充分释放创新主体知识产权运营活力和动力。
4.改革创新,开放共享。注重知识产权运营体制机制创新,系统集成先进经验,全面调动资源活力,在政策制定、资金使用等各方面不拘一格,以“设立政府引导基金”“实施项目”“购买服务”“补贴奖励”“一事一议”等开放模式打造无锡知识产权运营新业态。
(三)主要目标
到2021年,全面建成模式清晰、功能明确、政策完善、链条完备、要素集中、运行顺畅的知识产权运营服务体系,知识产权服务能力保持全国前列,知识产权与产业、科技、金融深度融合,形成一批可复制可推广的先进经验,有效支撑产业转型升级、区域创新发展和营商环境打造。
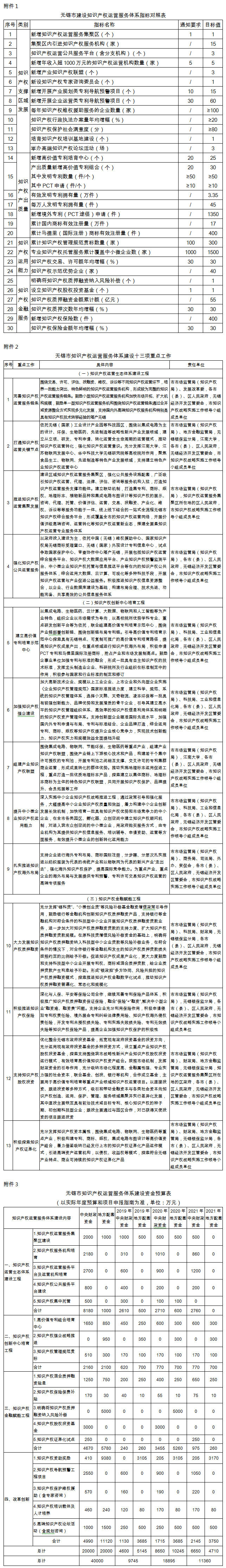
1.知识产权运营业态蓬勃发展。建成知识产权运营服务集聚区,集聚规模型知识产权服务机构15家以上。知识产权运营整体规模突破10亿元,形成完整的知识产权运营服务链条,专业运营服务机构中年收入超1000万元知识产权运营机构数量5家,基本形成集聚发展的工作格局。专利导航在指导产业高端发展的作用充分显现,支持物联网、集成电路、节能环保、生物医药等重点产业及其技术分支实施产业规划类导航预警项目15个,支持行业龙头企业实施企业运营类专利导航预警项目60个,组建产业知识产权联盟。
2.知识产权产出质量大幅提升。专利竞争力明显增强,万人发明专利拥有量达45件以上,新增PCT专利申请1350件以上,围绕集成电路、物联网产业及关键核心技术组建25个高价值培育中心,形成30个规模较大、布局合理、对产业发展和国际竞争力提升具有支撑保障作用的高价值专利组合,其中发明专利数量不低于50件,PCT申请不低于10件。高知名度商标品牌不断涌现,累计国内商标有效注册量17万件以上,马德里国际商标注册量累计突破400件,地理标志产品销售收入增幅超过10%。
3.知识产权运用效益明显增强。企业知识产权制度运用能力保持领先,全市累计通过知识产权管理规范国家标准认证的企业超过300家,专业知识产权托管服务覆盖小微企业1500家以上,拥有知识产权优势示范企业超过50家。知识产权转移转化效率稳步提升,知识产权交易、许可额年均增幅20%以上,知识产权使用费进出口总额明显增长。
4.知识产权发展环境不断优化。知识产权严保护、大保护、快保护、同保护统筹推进,知识产权行政执法办案量年均增幅20%,结案率超过90%,保持国内城市先进水平。维权援助服务企业每年不低于200家,形成刑事司法、行政执法、仲裁调解、行业自律、企业履责、社会监督等多主体参与,经济、法律、技术等多种手段相结合的大保护格局。加快形成一支规模宏大、结构优良、素质较高的知识产权人才队伍,培养引进专利代理师45名,专业知识产权运营人才150人,引进培养知识产权运营领军人才5名以上,集聚度达到国内领先水平。
5.知识产权金融服务便捷高效。制定完善知识产权金融扶持政策体系,优化知识产权金融发展环境,与投资、信贷、担保、典当、证券、保险等工作深度结合,设立知识产权股权投资基金,知识产权金融服务对促进企业创新发展的作用显著提升。明确将知识产权质押融资纳入风险补偿,质押次数年均增幅30%,质押融资累计额突破55亿元。知识产权保险金额年均增幅30%,累计新增保险件数突破400件。
二、重点工程
着力建设一个服务链条完整、主要节点突出、运行机制灵活、条件保障有力的知识产权运营生态体系,打造若干个面向行业关键技术、促进知识产权高质量创造和高效益运用的平台,突出知识产权金融创新,营造激发创新主体、创新创业活力和转化运营动力的发展环境。
(一)知识产权运营生态体系建设工程
知识产权运营生态是知识产权运营服务体系建设的基础和前提,构建运营生态圈将有利于营造良好的知识产权运营环境,促进知识产权运营的创新、健康及长远发展。包括完善知识产权运营服务链条、打造知识产权运营关键节点、推进知识产权运营集聚发展、强化知识产权公共运营服务等四个方面重点工作。
(二)知识产权创新中心培育工程
高价值知识产权创造是知识产权运用工作的“最先一公里”,聚焦无锡、江苏乃至全国经济发展的重大需求,在我市重点新兴产业领域先行布局一批高价值知识产权创造载体,通过政府支持、市场化运作,抢占产业发展制高点。包括建立高价值专利培育示范中心、加强知识产权强企建设、组建产业知识产权联盟、提升中小微企业知识产权运用能力、扎实推进知识产权海外布局等五个方面重点工作。
(三)知识产权金融赋能工程
金融是实体经济的血液,鼓励银行、风投、证券、保险、信托等金融机构创新金融产品,建立知识产权与投资、信贷、担保、保险等相结合的多元化多层次知识产权金融服务机制,充分发挥知识产权资产价值属性,引导企业加强知识产权资产管理,推动知识产权金融为企业创新发展赋能。包括大力发展知识产权质押融资、积极推进知识产权保险、支持知识产权股权投资、积极探索知识产权证券化等四个方面重点工作。
三、改革措施
聚焦知识产权创造质量不高、知识产权成果产业化机制不顺畅、知识产权收益分配和激励机制不合理等问题,重点在政府创新管理、知识产权转化、收益分配机制、人才引进、开放合作等方面进一步做出新的制度安排,切实通过体制机制创新进一步激发无锡知识产权运营的活力和动力。
(一)优化知识产权政策体系。强化质量导向,加大对高价值专利的培育支持,引导创新主体正确认识和合理使用知识产权制度。严厉打击非正常专利申请等行为,对利用非正常专利申请套取资助等行为按照相关规定严肃处理,共同营造良好的知识产权发展环境。〔责任单位:市市场监管局(知识产权局)、财政局、发展改革委,市税务局,各市(县)、区人民政府,无锡经济开发区管委会,市知识产权战略实施工作领导小组成员单位〕
(二)积极试点知识产权混合所有制改革。以江南大学为重点,推进知识产权混合所有制改革,支持项目试点单位与成果完成人(含完成人团队)之间,通过约定权属或出资比例变更知识产权权利人的方式对相关知识产权进行分割确权。试点单位和成果完成人(含完成人团队)对其持有的知识产权成果,可以自主决定转让、许可或者作价投资,不需要上级审批。〔责任单位:市市场监管局(知识产权局),江南大学,各市(县)、区人民政府,无锡经济开发区管委会,市知识产权战略实施工作领导小组成员单位〕
(三)完善专利导航决策产业发展机制。依托我市重点专业科技园区,按照“一园一产业一导航”的原则,实施专利导航工程,建立专利分析与产业运行决策深度融合、持续互动的产业发展决策机制;为政府规划、行业发展和企业经营提供专利分析、挖掘、预警等导航服务。形成包括国内外产业核心技术领域专利布局情况、研发空白点、竞争对手情况、产业发展趋势、专利布局规划与风险预警等在内的分析报告,同时建立专利导航成果共享机制。〔责任单位:市市场监管局(知识产权局)、发展改革委、科技局、工业和信息化局,各市(县)、区人民政府,无锡经济开发区管委会,市知识产权战略实施工作领导小组成员单位〕
(四)实行严格的知识产权保护制度。深入推进知识产权综合管理改革,发挥统一市场监管体系下知识产权行政保护优势,建立知识产权侵权查处快速反应机制,强化行政执法与司法衔接,加强知识产权综合行政执法,建立健全知识产权多元化纠纷解决机制。为企业“走出去”提供知识产权侵权预警、海外维权服务。依托澳门新葡京博彩官网公共信息信用平台,建立知识产权信用系统,加大对侵犯知识产权等失信行为的联合惩戒。持续在商贸流通领域推行“正版正货”承诺行动,提高全社会知识产权保护意识。〔责任单位:市市场监管局(知识产权局),市法院、市检察院、无锡海关,市公安局、司法局,各市(县)、区人民政府,无锡经济开发区管委会,市知识产权战略实施工作领导小组成员单位〕
(五)建立积极灵活的人才培养制度。加强本土人才培育力度,面向企业、高校院所、中介服务机构开展专利信息分析、专利运营、知识产权战略布局等业务培训,大力培养专利代理人,推动美国AUTM课程本土化,研究符合国情的知识产权经纪人培养体系,重视复合型人才培养,重点培养贯通知识产权运营理论、方法、以及金融、产业等知识和技能的纵向复合型人才。重点引进熟悉知识产权分析检索、价值评估以及具有金融界或者产业界背景的高层次人才和团队。〔责任单位:市市场监管局(知识产权局)、教育局、人力资源社会保障局,各市(县)、区人民政府,无锡经济开发区管委会,市知识产权战略实施工作领导小组成员单位〕
(六)推动知识产权运营开放合作新局面。坚持扩大开放与增强知识产权创造能力相结合,支持以收购知识产权为重要动因的企业并购活动,加强投融资活动中的知识产权尽职调查服务,协助相关部门办好高级别对外展会活动,策划举办具有国际化水平、涵盖多元化知识产权运营元素的高端论坛活动,探讨知识产权运营前沿和创新问题,进一步集聚全球创新和知识产权资源,全面提高无锡知识产权国际合作水平。〔责任单位:市市场监管局(知识产权局)、市委宣传部(版权局)、市科技局、工业和信息化局、商务局、外办,市贸促会,市报业集团、广电集团,各市(县)、区人民政府,无锡经济开发区管委会,市知识产权战略实施工作领导小组成员单位〕
四、保障措施
(一)加强组织领导。将知识产权运营服务体系建设工作纳入澳门新葡京博彩官网知识产权战略实施工作领导小组统筹管理,建立工作机制。加强市、区知识产权工作联动机制建设,市市场监管局(知识产权局)指导各区局根据本计划的重点工作内容,推动本区域知识产权运营服务工作发展。
(二)加大资金投入。按照不低于1:1的比例配比地方财政经费,充分发挥中央财政资金的引导作用,加大市、区两级财政对知识产权运营服务体系建设的资金投入,制定专项经费使用分配与绩效考核方案,不断优化财政资金使用机制,激励各类市场主体不断增加对知识产权服务业的投入,形成政府引领、各方积极参与的知识产权服务体系。
(三)完善政策体系。进一步完善知识产权政策法规体系,围绕国家、省相关文件精神,对应修订现有政策,出台支持开展知识产权运营服务体系建设的专项政策文件,明确支持的主体对象、支持方向、支持标准和流程,以及考核办法。
(四)落实统计考核。加强与国家、省有关部门、金融机构、知识产权服务机构的沟通联系,开展知识产权统计、运营监测和分析工作,把知识产权相关指标纳入各区高质量年度考核指标体系,对各类知识产权运营服务体系建设的项目加强监管和考核。
(五)做好总结推广。做好项目的推进情况、知识产权运营业态等汇总分析工作,定期上报动态信息,加大宣传力度,推动知识产权运营业态蓬勃发展。
附件:1.澳门新葡京博彩官网建设知识产权运营服务体系指标对照表
2.澳门新葡京博彩官网知识产权运营服务体系建设十三项重点工作
3.澳门新葡京博彩官网知识产权运营服务体系建设资金预算表

责编:司法局
当前位置:













